2026 年 2 月,由中国卫生信息与健康医疗大数据学会数字健康与医学智能信创分会指导,双华数字健康与医学智能产业研究院与动脉网联合医疗机构专家、行业相关企业共同推出的《医疗信创行业生态白皮书》(以下简称《白皮书》)正式发布。

《白皮书》立足于促进信息技术与医疗卫生健康行业融合共生,针对医疗机构需求,呈现了医疗信息技术创新(信创)产业的技术架构分析以及行业挑战预期。
在全球科技竞争加剧、医疗数字化转型加速的宏观背景下,医疗信创已成为关乎国家信息安全、医疗服务效率提升乃至公共卫生体系现代化的重要课题。本次发布的《白皮书》期望通过精准捕捉行业发展痛点与未来需求,为政府部门、医疗机构、科技企业及投资机构提供全面的行业洞察和决策参考。
从产业架构解析技术与应用
《白皮书》认为,我国医疗信创产业已形成涵盖基础硬件、基础软件、应用软件、信息安全以及人工智能等多个层面的技术体系。这一体系正在推动医疗行业从信息化向智能化跃迁,为实现更高效、更普惠的医疗体系奠定基础。

图 1:《医疗信创行业生态白皮书》国内医疗信创产业图谱架构
基础硬件是自主可控的物理基石。《白皮书》分析认为,国产服务器厂商已推出基于国产芯片的服务器产品,部分产品在性能上已逐步接近国际先进水平,在医疗机构核心业务系统中表现稳定。
基础软件是连接硬件与应用的桥梁。《白皮书》指出,国产操作系统已能基本实现对主流硬件平台的良好适配,并在医疗机构中逐步加强应用。国产数据库与中间件产品则进一步在性能和功能上不断提升,已能够满足医院核心业务系统的需求,为应用系统提供了稳定的消息传输和事务处理能力。
应用软件是医疗智能化的直接体现。《白皮书》显示,医疗信息化厂商正在不断推出基于国产化技术栈的医疗应用软件,并在众多医疗机构中成功部署。这些应用软件在功能完整性、业务适配性方面不断优化,能够满足医疗机构的日常运营需求。在用户体验方面,国产化医疗应用软件更是基于本地需求深度调研,在易用性与智能化方面实现了突破。
人工智能是医疗创新的新引擎。《白皮书》指出,在信创环境下,医疗AI的发展呈现出算力国产化、算法自主化和应用场景化的特点。国产化医疗人工智应用正在医生工作、患者体验、医院管理等多个方面发挥越来越重要的作用。
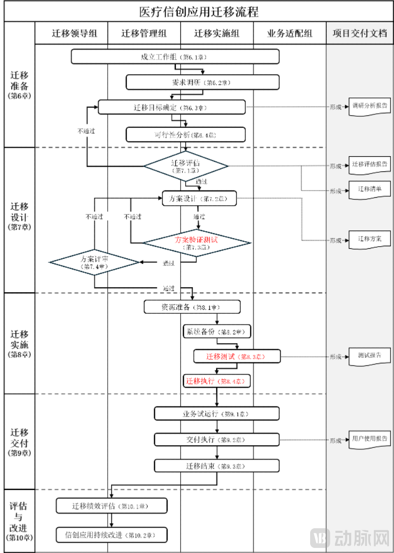
从实操迁移拆分步骤与流程
《白皮书》根据国内医疗机构信息化建设的基础现状,为医疗机构信创化迁移拟定了技术迁移方案,以逐步替代的方式用国产软硬件技术体系替换国外技术体系。在满足信息系统建设规范、核心技术安全可控、业务环境稳定连续的基础上,分三个主要阶段,五个主要步骤完成迁移。


图 2:《医疗信创行业生态白皮书》医疗信创应用迁移流程与医疗信创应用迁移调研表
迁移规划阶段,进行需求评估、技术选型、风险评估和项目计划制定。需求评估主要是对医疗机构现有信息系统进行全面评估,明确迁移目标和需求。技术选型则是根据需求评估结果,选择合适的国产化基础软硬件和信创生态产品,制定迁移技术方案。风险评估需要识别迁移过程中可能遇到的风险,并制定相应的应对措施。最后,制定详细的迁移项目计划,包括项目进度、人员安排、资源分配等。
迁移实施阶段,进行环境搭建、数据迁移、应用迁移和测试验证。环境搭建是指搭建国产化基础软硬件环境,包括服务器、操作系统、数据库、中间件等。数据迁移是将现有信息系统的数据迁移到国产化环境中,确保数据的完整性和一致性。应用迁移则是将现有信息系统的应用程序迁移到国产化环境中,进行适配和调试,确保应用程序的正常运行。最后,对迁移后的信息系统进行全面测试,包括功能测试、性能测试、安全测试等,确保系统符合预期要求。
迁移上线阶段包括上线准备、系统切换和监控运维。上线准备需要制定上线计划,进行上线前的培训和准备工作。系统切换是将现有信息系统切换到国产化环境中,确保业务的连续性。监控运维则是对迁移后的信息系统进行实时监控和运维,及时解决出现的问题。
医疗信创应用迁移的关键挑战与应对策略
《白皮书》分析总结,医疗信创应用迁移面临着技术复杂度高、数据迁移难度大、人员培训不足等挑战。针对这些挑战,《白皮书》提出了相应的应对策略:
1. 技术复杂度高:医疗机构应选择成熟的国产化技术产品和解决方案,充分利用开源社区的技术支持,同时加强与科技企业的合作,共同解决技术难题。
2. 数据迁移难度大:数据迁移是医疗信创应用迁移的关键环节,医疗机构应制定详细的数据迁移计划,采用自动化数据迁移工具,确保数据的完整性和一致性。同时,应加强数据安全防护,采用加密传输、脱敏处理等技术保障数据安全。
3. 人员培训不足:医疗机构应加强对医务人员和技术人员的培训,提高他们对国产化技术产品的认识和使用能力。培训内容包括信创技术知识、国产化操作系统和应用软件的使用方法、安全管理等方面。
《白皮书》对医疗信创行业的未来发展进行了展望。随着国产技术的不断成熟、政策支持的不断加强以及市场需求的不断增长,医疗信创行业将迎来快速发展的时期。未来,医疗信创行业将呈现出技术创新持续驱动、应用场景不断拓展、生态建设日益完善的行业发展整体趋势,持续推动医疗行业从信息化向智能化跃迁。
动脉网将持续关注并推出与《医疗信创行业生态白皮书》的相关报道,并筹划相关活动。
如果您有意获取完整《白皮书》内容或参与《白皮书》相关培训,请您联系shchanyeyanjiuyuan@163.com

















