2023年5月25日,天然药物仿生药物国家重点实验室周德敏团队在国际顶级学术期刊Nature Biotechnology杂志上发表“抗原肽嵌合流感病毒为个性化癌症治疗疫苗”的研究成果,在小鼠模型上实现了流感病毒感染治疗肺癌而不引起感冒,以及预防黑色素瘤、乳腺癌和结直肠癌向肺部转移的目标。

早在一百多年前临床上就观察到,有些癌症患者在感染流感后肿瘤会神奇地消失,但代价是肿瘤患者要得一次重感冒。如何将流感病毒转化为治疗癌症的药物而又不危及病人生命,成为医学科技工作者的百年梦想。随着基因组学和蛋白质组学等多组学技术的发展,各种肿瘤的新抗原被源源不断地挖掘和发现,利用化学合成肿瘤新抗原的多肽序列,诱发机体产生肿瘤特异性免疫反应来治疗肿瘤和预防肿瘤复发,也一直是科学家们努力的方向。然而三十多年的努力几乎都付诸东流,主要缘于化学合成小肽低下的摄取效率、极弱的递呈能力和免疫原性以及复杂肿瘤免疫微环境等因素抑制其发挥效应。
周德敏团队长期从事基于化学-生物学交叉的新药发现新技术新方法研究。早在六年前,该团队仿生流感病毒感染后的正常人短期内再感染的几率大大降低这一现象,并基于病毒合成生物学-终止密码编码非天然氨基酸的基础理论,将流感病毒变成了复制能力缺失(PTC)的活病毒[1],实现了粘膜、体液和T细胞免疫兼具的病毒疫苗概念的突破!六年后该团队更上一层楼,将活流感病毒转变成了肿瘤治疗疫苗并在小鼠模型上得以验证。
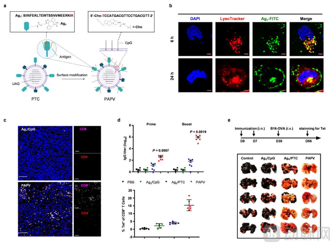
该团队在前期研发的PTC病毒脂质膜上,通过胆固醇分子嵌合免疫佐剂CpG寡聚核苷酸,通过Click反应将化学合成的小肽分子偶联到脂膜的HA蛋白上(图1a)。继而借助流感病毒对肺组织的天然嗜好性,经呼吸道将抗原肽高效吸收、均匀分布并紧紧粘附在肺细胞上,使流感病毒成为抗原肽优异的递送系统。研究发现抗原肽嵌合在PTC病毒上可高效活化DC细胞,表现为抗原肽的摄取、溶酶体逃逸和细胞膜递呈能力大大提高,24小时后大量的抗原肽被递呈到DC细胞表面(图1b),同时DC细胞相关活化标志及细胞因子分泌也显著增加。研究还发现尾部静脉注射了黑色素瘤细胞的小鼠,经肺部吸入嵌合了CpG的PTC病毒后诱发了“非细胞病变的炎症环境”,将感染部位的冷肿瘤变为热肿瘤,大量的CD4+/CD8+T细胞侵润在肿瘤组织中(图1c),改变了免疫抑制的肿瘤微环境。更重要的是抗原肽嵌合在PTC病毒上可高效诱发肿瘤特异性T细胞的扩增和活化,甚至抗原肽特异性B细胞活化达到4个数量级的提升(图1d),机体将抗原肽识别为病毒的有机组成而诱发强烈的后天免疫反应,在小鼠模型上实现了流感病毒感染治疗肺癌的形成和黑色素瘤细胞向肺部的转移(图1e)。

▲ 图1:抗原肽嵌合流感病毒实现靶向肺部递送有效治疗黑色素瘤肺转移
研究者进一步对流感病毒基因组进行工程化改造,在PB2基因序列引入编码抗PD-L1纳米抗体的基因,从而经鼻吸入后仅在感染部位高效表达抗PD-L1纳米抗体(图2a),研究发现在小鼠黑色素瘤肺转移模型中治疗效果更加优异(图2b)。此外,通过更换携带的肿瘤新抗原,研究者在结肠癌、乳腺癌肿瘤肺转移模型上同样实现了治疗效果(图2c),为个性化肿瘤治疗提供了一种新型治疗策略,具有极大的临床转化和应用价值。

▲ 图2:抗原肽嵌合流感病毒升级递送纳米抗体
该研究得到国家自然科学基金、国家创新药物重大专项、中国博士后科学基金、宁波市重大科技任务攻关项目、宁波市甬江引才项目的支持。周德敏团队助理研究员纪德重、博士研究生张缘洁为论文共同第一作者,纪德重博士和周德敏教授为论文通讯作者。北京大学药学院天然药物及仿生药物全国重点实验室为第一责任单位,深圳湾实验室和北京大学宁波海洋药物研究院为合作单位。
论文链接:
https://www.nature.com/articles/s41587-023-01796-7
参考文献:
[1] Si LL., et al. Generation of influenza A viruses as live but replication-incompetent virus vaccines. Science. 2016, 354, 1170-1173.
周德敏教授简介

周德敏,北京大学药学院院长、天然药物及仿生药物全国重点实验室主任、北京大学宁波海洋药物研究院院长、深圳湾实验室化学生物学研究所资深研究员。长期从事基于化学-生物学交叉的新药发现新技术新方法研究,包括长效低免疫原性内源性大分子药物、抗体—细胞毒药物定点偶联、靶向低免疫原性AAV病毒载体制备、活流感病毒疫苗和个性化治疗性肿瘤疫苗等研究。牵头国家创新药物重大专项、科技部973项目、基金委创新群体、重点、重大和国际合作项目,在Science等杂志发表论文百余篇,其中活流感病毒疫苗研究入选国际疫苗学会“Paper of the Year”、中国科学十大进展及药明康德生命化学研究杰出成就奖等。
纪德重博士简介

纪德重,北京大学药学院助理研究员,北京大学宁波海洋药物研究院生物技术药物研究中心执行主任。近年主要从事基于化学生物学交叉的肿瘤免疫疗法研究,包括细胞因子药物及病毒类疫苗载体等研究。获博士后创新人才支持计划(2018)、甬江引才青年人才计划(2022)、国自然青年基金(2023)等人才计划或项目资助。近5年在Nature Biomedical Engineering, Signal Transduction and Targeted Therapy 等杂志发表多篇高水平论文。

















