日本科学家开发出革命性AUN细菌联合疗法,为癌症患者带来新希望。
1868年,德国医生Busch报道了一个令人困惑的病例:一位癌症患者在意外感染细菌后,肿瘤竟然出现了缓解。这个偶然的观察开启了用细菌治疗癌症的探索之路。150多年后的今天,日本科学家终于将这个设想变为现实——他们开发出一种真正独立于免疫系统的细菌癌症疗法,为长期以来无法从免疫治疗中获益的患者群体打开了一扇全新的大门。
2025年8月5日,由日本先端科学技术研究院宫古英次郎教授领导的研究团队在《自然-生物医学工程》(Nature Biomedical Engineering)期刊上发表了这项突破性研究。这项名为AUN的细菌联合疗法,通过两种自然存在的细菌——奇异变形杆菌(A-gyo)和沼泽红假单胞菌(UN-gyo)的精妙协同,实现了在免疫系统缺失情况下对肿瘤的完全缓解。

(来源:Nature Biomedical Engineering)
近十年来,癌症免疫治疗的兴起彻底改变了肿瘤学的治疗格局。从检查点抑制剂到CAR-T细胞疗法,这些创新疗法让许多曾被判"死刑"的患者获得了长期生存。然而,免疫疗法有一个致命的局限——它们严重依赖患者自身的免疫系统。
对于正在接受化疗或放疗的患者来说,免疫系统往往处于被严重抑制的状态。这意味着,当他们最需要有效抗癌治疗的时候,最先进的免疫疗法却往往无法发挥作用。老年患者、器官移植患者、HIV感染者等免疫功能低下的群体,也面临着同样的困境。这些患者加起来占癌症患者总数的相当大比例,却长期缺乏有效的治疗选择。
AUN疗法的革命性意义正在于此——它完全绕开了免疫系统,直接对肿瘤发起攻击。在免疫缺陷小鼠模型和人类肿瘤异种移植模型中,AUN都表现出强大的抗肿瘤效果,实现了肿瘤的完全缓解。这是首次有研究证明,细菌疗法可以完全独立于免疫系统发挥作用。
AUN疗法最令人着迷的地方,在于它并非依靠复杂的基因工程,而是源于大自然的精妙设计。研究团队从肿瘤驻留微生物群中发现了这两种细菌的天然组合,并揭示了它们之间令人惊叹的协同关系。
A-gyo:非凡的"执行者"
奇异变形杆菌A-gyo是这个组合中的主要执行者。基因组分析显示,与普通的变形杆菌不同,A-gyo完全缺失了菌毛、黏附素等致病基因因子。这一特性解释了为什么它能够在活体内驻留而不引起疾病。更神奇的是,当A-gyo进入肿瘤微环境后,会在癌细胞特异性代谢物的触发下发生"丝状化"——一种结构转化,这种形态变化显著增强了它对癌细胞的杀伤能力。

(来源:JAIST)
UN-gyo:关键的"调节者"
沼泽红假单胞菌UN-gyo是一种光合细菌,它在这个组合中扮演着至关重要的调节角色。UN-gyo只有与A-gyo配对时才会变得活跃和有益,它发挥着四大关键功能:抑制A-gyo的潜在致病性、促进A-gyo的癌症特异性转化、降低联合体的溶血活性、增加铁需求以增强肿瘤靶向性。
3:97的黄金比例
更令人惊叹的是,这两种细菌的最佳配比——A-gyo与UN-gyo为3:97——是从自然界中发现的,而非人工设计。静脉注射后,这一比例会在肿瘤内动态调整为99:1,实现治疗效果的最大化。这种自适应优化展现了自然选择的智慧。
研究团队将这种疗法命名为"AUN",取自日本文化中的"阿吽"概念。在日本传统文化中,"阿"代表万物之始、呼气,"吽"代表万物之终、吸气,象征着对立统一、相辅相成的和谐关系。这个名字完美诠释了两种细菌间的精妙平衡。
AUN疗法的抗肿瘤机制堪称"釜底抽薪"——它通过诱导肿瘤内选择性血栓形成,切断肿瘤的血液供应,最终导致肿瘤大面积坏死。这是首次报道细菌疗法通过这种机制发挥抗癌作用。
研究团队通过实时显微观察记录了这一过程:AUN治疗前,肿瘤内血管活跃,血流正常;治疗后3小时,血栓开始形成,血管破裂,血细胞运动完全停止;治疗后24小时,血管完全消失,肿瘤组织中形成均匀的血栓。
这一过程涉及多个协同步骤:首先,AUN在肿瘤内触发局部细胞因子释放,启动凝血级联反应;随后,大量纤维蛋白在肿瘤血管内沉积,形成致密的纤维网络;同时,血小板在肿瘤血管内大量聚集,形成血栓栓子;最终导致血管结构完整性破坏,肿瘤失去血液供应而大面积坏死。
值得强调的是,这种血管破坏具有高度选择性——仅影响肿瘤血管,不影响正常组织血管。这种肿瘤特异性是AUN疗法安全性的关键保障。

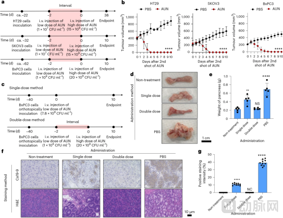
图:AUN 对携带人类肿瘤的各种类型小鼠的抗肿瘤功效(来源:Nature Biomedical Engineering)
除了血管破坏,AUN还通过多种机制协同杀伤肿瘤:它优先定植于肿瘤的缺氧区域并形成生物膜,持续释放抗肿瘤活性;直接对癌细胞产生细胞毒性作用;消耗肿瘤的营养物质并产生有毒代谢产物。这种多重杀伤途径大大降低了肿瘤产生耐药性的风险。
与许多需要复杂基因工程的细菌疗法不同,AUN是一种完全天然的细菌组合,无需任何基因改造。这不仅简化了生产流程,也大大提高了安全性和监管审批的可行性。
在广泛的安全性评估中,AUN表现出色。在包括结直肠癌、肉瘤、转移性肺癌和三阴性乳腺癌在内的多种肿瘤模型中,AUN治疗均未引起体重下降、器官损伤等全身毒性反应。更重要的是,它没有诱发细胞因子释放综合征(CRS)——这是许多免疫疗法最危险的副作用之一,可能导致致命的全身炎症反应。
AUN疗法还具有良好的可控性。由于细菌对肿瘤组织的特异性定植,它们主要在肿瘤内增殖,不在正常组织中大量繁殖。肿瘤消除后,细菌失去生长环境,会被自然清除。如有必要,还可以使用抗生素终止治疗,进一步提升了安全性。
这项研究不仅停留在实验室阶段。宫古教授在接受采访时透露:"我们正在准备成立一家初创公司来推进这项技术,并希望在六年内开始临床试验。追求了150多年的基于细菌的癌症治疗新篇章终于开始了。"
AUN疗法的潜在适应症广泛。优先受益人群包括:正在接受化疗或放疗导致免疫抑制的患者、免疫治疗无效的"冷肿瘤"患者、多重耐药的难治性实体瘤患者、老年患者和其他免疫功能低下的癌症患者。据估计,这些人群占癌症患者总数的相当大比例,市场需求巨大。
在临床应用模式上,AUN既可以作为单一疗法用于免疫缺陷或免疫治疗禁忌的患者,也可以与化疗、放疗或靶向治疗联合使用,实现多途径攻击肿瘤。由于AUN不受免疫抑制状态影响,它特别适合在化疗期间使用,填补了现有治疗的空白。
本研究已获得专利保护(专利号:WO2023223869A1),并得到了日本大型制药公司第一三共的支持。这为AUN疗法的产业化和临床转化奠定了坚实基础。
AUN疗法的问世具有多重深远意义。从科学角度看,它开创了不依赖免疫系统的细菌疗法新范式,首次证明了肿瘤内血栓形成可作为有效的治疗策略,揭示了肿瘤驻留微生物群的治疗潜力。这些发现为癌症治疗和微生物学研究开辟了全新的方向。
从临床角度看,AUN疗法填补了免疫功能低下癌症患者的治疗空白,解决了免疫治疗在实体瘤中的局限性,为耐药性肿瘤提供了新的治疗策略。对于全球数百万因各种原因无法从免疫治疗中获益的癌症患者来说,这无疑是一个重大突破。
从社会角度看,相比基因工程细菌,AUN的生产成本可能更低,有望扩大治疗可及性,特别是在资源有限的地区。这对于降低整体医疗负担、推动精准医疗发展都具有积极意义。
当然,从动物实验到临床应用还有很长的路要走。长期安全性、不同患者群体的疗效差异、最佳给药方案等问题都需要在临床试验中进一步验证。但无论如何,AUN疗法的出现为癌症治疗提供了一个全新的思路和工具。
从1868年Busch的偶然观察,到1893年William Coley的先驱实践,再到2025年AUN疗法的问世,人类对细菌抗癌的探索历经150多年终于迎来了真正的突破。
对于那些因免疫功能低下而无法从现代免疫疗法中获益的癌症患者来说,AUN疗法的出现意味着新的希望。随着临床试验的推进,我们有理由期待,这种源于自然、和谐共生的细菌疗法,能够在不久的将来真正走入临床,为更多患者带来生的希望。

















