疫苗市场又一大单品赛道开始降温。
近期,全国多地疾控中心都推送了带状疱疹疫苗接种惠民福利。国内两款已获批的带状疱疹疫苗大减价,GSK的进口重组带状疱疹疫苗(商品名:欣安立适/Shingrix®)第二剂免费;国产百克生物的带状疱疹减毒活疫苗(商品名:感维)3-8折出售。

带状疱疹疫苗是全球销售额前十大疫苗产品,Shingrix®从2018年在全球上市以来销售收入超千亿元人民币,Shingrix重组带状疱疹疫苗的保护效力可以达到90%以上,相较于减毒活疫苗实现大幅提升,2024年全球销售额超过40亿美元。
但在国内市场,带状疱疹疫苗却未能一飞冲天。国内带状疱疹疫苗市场早期销售曾势如破竹。GSK的Shingrix®2020年在国内上市,2021年销售额达6亿元,2022年超12亿元;百克生物带状疱疹减毒活疫苗2023年获批时,首年9个月销售额就达到了8.8亿元。
但2024年,市场增长开始乏力,GSK财报提到Shingrix®中国市场销售下滑,百克生物带状疱疹减毒活疫苗2024年销售额降到了2.5亿元。
带状疱疹疫苗需求端已经呈现收缩态势,但供给端还有大量企业涌入。国内还有30多个带状疱疹疫苗在排队等待获批上市。据业内人士透露,一款带状疱疹疫苗从研发到上市需要花费数亿。国内企业重金押注的带状疱疹疫苗,能否再度勃发?
超过30家企业布局带状疱疹疫苗,首先是看重其临床价值,它可以预防病程极为痛苦的带状疱疹。
带状疱疹是由在体内休眠的水痘带状疱疹病毒(VZV)再激活引起的病症,该病毒与导致水痘的病毒相同。当个人对VZV的免疫力由于衰老或免疫抑制等因素而减弱时,通常会发生这种再激活,主要影响老年人。该疾病的症状包括疼痛、全身不适、发烧、寒战、肌肉酸痛、头痛、搔痒、麻木及明显的皮疹。带状疱疹痊愈后,病毒可在背根神经节及颅神经节内长期处于非活性状态,可能长达数十年。

图片来源:腾讯医典
这种疼痛等级可达十级的疾病在中老年群体中并不罕见,根据绿竹生物招股书数据:在50岁以上人群中,于2021年,中国、美国和欧洲的新带状疱疹病例分别达到390万例、110万例及200万例。
重组带状疱疹疫苗凭借90%以上的保护效力,获批之后就成为爆款。Shingrix®于2017年10月在美国获批,Shingrix®在美国获批后凭借高保护效力取代了旧产品,目前是美国唯一商业化的带状疱疹疫苗。Shingrix®获批后,美国50岁及以上人群的接种率由2017年的0.1%增至2021年的26.8%。带状疱疹疫苗市场规模也稳定在17亿美元左右。
但在中国,重组带状疱疹疫苗获2020年上市以来,根据相关数据,截至2024年9月,我国25个省份40岁及以上成年人带状疱疹疫苗接种率仅为0.79%。
为什么带状疱疹疫苗在国内市场卖不动?业内人士分析认为有三大因素限制了国内带状疱疹疫苗市场放量:
第一价格偏高限制了老年群体的接种意愿。目前,国产带状疱疹减毒活疫苗(百克生物)定价约1375元/支,进口重组带状疱疹疫苗(GSK)两剂次合计约3260元。由于尚未纳入国家免疫规划,接种费用需全额自费,对消费能力有限的老年人而言负担较重。相比之下,美国的Shingrix®每剂约120美元,Shingrix®由美国联邦医疗保险D部分涵盖,大幅减轻了患者接种疫苗的经济负担,而Medicaid则覆盖了美国约三分之二州郡的50岁以上人群接种Shingrix®,大幅降低了接种门槛。
第二,老年群体对带状疱疹及疫苗的认知不足。尽管企业和公共卫生机构不断加强科普,但要精准触达老年群体仍存在难度。为弥补这一缺口,部分企业将带状疱疹疫苗定位为“孝心疫苗”,通过向认知能力更强、支付能力更高的年轻人开展宣传,从而带动老年人接种。这一策略在早期确实提升了疫苗的知晓度,但整体认知水平仍有待提高。
其次在美国,疫苗接种较为便利,Shingrix在多家大型连锁药店、诊所和医院都可以接种,CVS Pharmacy、Walgreens和Walmart等药房都提供便捷的接种服务。
总的来看,Shingrix®能够在美国快速渗透,成为全球疫苗前十大单品,离不开由于极为突出的免疫效果带来的市场独家地位、医保覆盖和便捷的接种条件。而国内带状疱疹疫苗市场后续增长乏力,则是由于疾病认知不足、老年群体消费力有限、产品竞争等多方面因素影响。
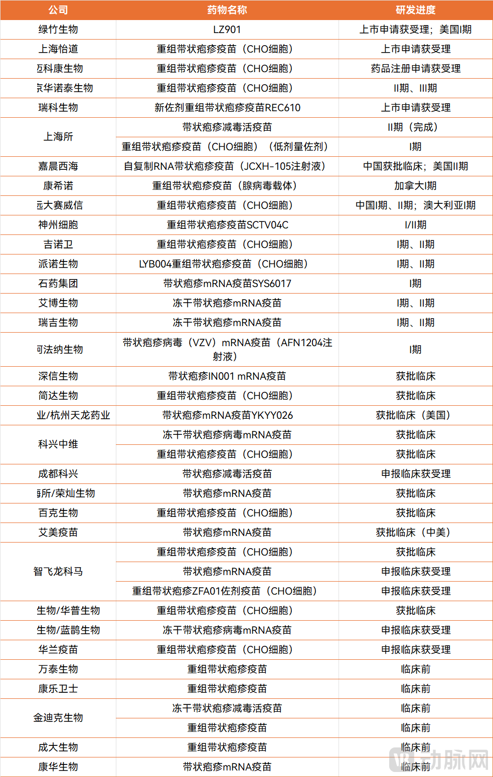
带状疱疹疫苗赛道市场增速已经放缓,但供给端还在持续涌入。国内等待上市的带状疱疹疫苗候选产品多达30多个。

国内带状疱疹疫苗临床进度(数据来源于网络,如有遗漏,欢迎联系指正)数据来源:药时代
国内超30家企业布局这一赛道背后有着产业规律。技术门槛相对可控、老年疫苗矩阵的战略布局、以及Shingrix示范效应与资本推动共同驱动了这一波布局。
业内人士分析到:“首先,从研发技术与成本经济角度看,带状疱疹疫苗的抗原设计及细胞株构建难度相对较低,重点在于所匹配的佐剂;同时,重组带状疱疹疫苗采用CHO细胞株,和抗体药所用的细胞株类似,国内有很多成熟的CDMO产业链可以承接相关外包服务,降低了企业进入门槛。
其次,从战略布局上看,有的企业已经布局了23价肺炎球菌疫苗、四价流感疫苗这一类面向老年群体的疫苗,将带状疱疹疫苗纳入产品矩阵,可以借助既有渠道实现协同放量。”
第三,GSK Shingrix的商业成功形成了强烈的示范效应,GSK作为带状疱疹疫苗产品的龙头,其带状疱疹疫苗从2018年在全球上市以来销售收入超千亿元人民币,年销售峰值超40亿美元。高回报预期吸引资本与初创公司蜂拥进入,形成管线快速扩张的局面。
从技术路线上看,国内企业以重组蛋白技术路线和mRNA技术路线为主。减毒活疫苗路线有企业选择退出,万泰生物战略性地放弃研发其减毒活带状疱疹疫苗,因为Ⅱ期临床试验结果表明其保护效果不及Shingrix®。
国产候选产品的两大切入点是更好耐受性与更具竞争力的定价。目前国内获批的重组带状疱疹疫苗Shingrix®注射后,绝大多数受试者会在注射部位出现暂时性结节或需要很长时间才能消退的结节以及注射部位疼痛。
国产企业通过疫苗佐剂创新,降低带状疱疹疫苗接种反应。例如,临床进度领先绿竹生物和迈科康生物。绿竹生物LZ901采用与Shingrix®不同的抗原结构及使用不同佐剂的配方。LZ901中使用的氢氧化铝佐剂相关的不良反应发生率预计低于Shingrix®中使用的油性佐剂。绿竹生物公布的LZ901头对头研究临床数据显示,研究结果显示,与HZ/su疫苗(Shingrix®)相比,LZ901在50岁或以上成人中诱导出更优的细胞免疫原性和表现出更佳的安全性。迈科康生物研制的重组带状疱疹疫苗采用CHO细胞表达的重组VZV糖蛋白E和公司自创的MA105佐剂系统。
通过疫苗佐剂创新降低接种反应也是全球巨头关注的方向。2025年12月,赛诺菲宣布收购Dynavax Technologies Corporation,后者重要的管线包括在研的带状疱疹疫苗。Dynavax的带疱疫苗Z-1018在初步临床中表现出与Shingrix相当的免疫原性,抗体和CD4 T细胞免疫均与Shingrix相当。且由于采用了专有的CpG-1018佐剂,Z-1018的耐受性显著优于Shingrix。
在定价上,国产重组带状疱疹疫苗定价相较于Shingrix®更低。绿竹生物招股书中数据显示,LZ901预计按每针约人民币500元至人民币800元的零售价定价。
民政部数据显示,截至2024年底,我国60岁及以上老年人口已达3.1亿,占总人口的22%。随着公众对带状疱疹及其危害的认知不断提升,国产重组带状疱疹疫苗的接受度也在持续上升。在如此庞大的潜在目标人群中,带状疱疹疫苗的接种率仍处于较低水平,市场空间依然十分广阔。
更好的耐受性、更低的价格和较高的保护效力,预计国产重组带状疱疹疫苗上市后有望再撬动一部分市场。
总体来看,无论是HPV九价疫苗还是带状疱疹疫苗,国内市场都呈现出市场火热后放缓的演进轨迹。美国市场的成功路径难以被简单复制:美国产业高度集中,市场由辉瑞、GSK、默沙东、赛诺菲等少数巨头主导,且以单品驱动为特征——头部创新产品能迅速获得医保覆盖与大规模推广,从而在短期内实现放量并替代落后产品,随后市场进入稳定期。相比之下,中国市场参与者更多、格局更分散的态势,留给后来者的增量空间正在被不断压缩。
这对国产企业提出了更高要求,产品上市不仅要拼速度,还有要差异化创新和商业化运营能力,才能在分散且竞争激烈的国内市场中获得可持续增长。


















